77
就医指南
/col/col11306/index.html
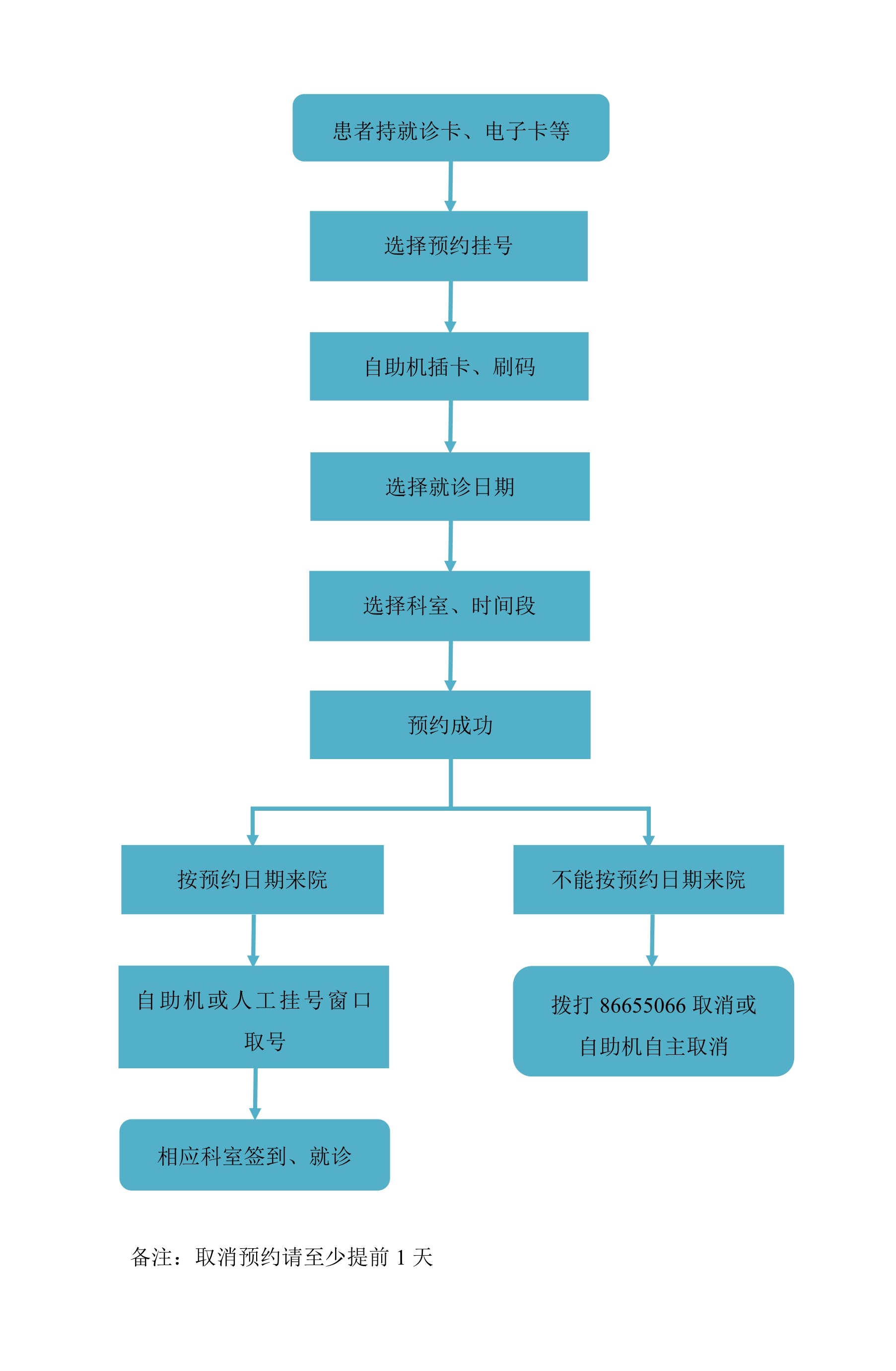
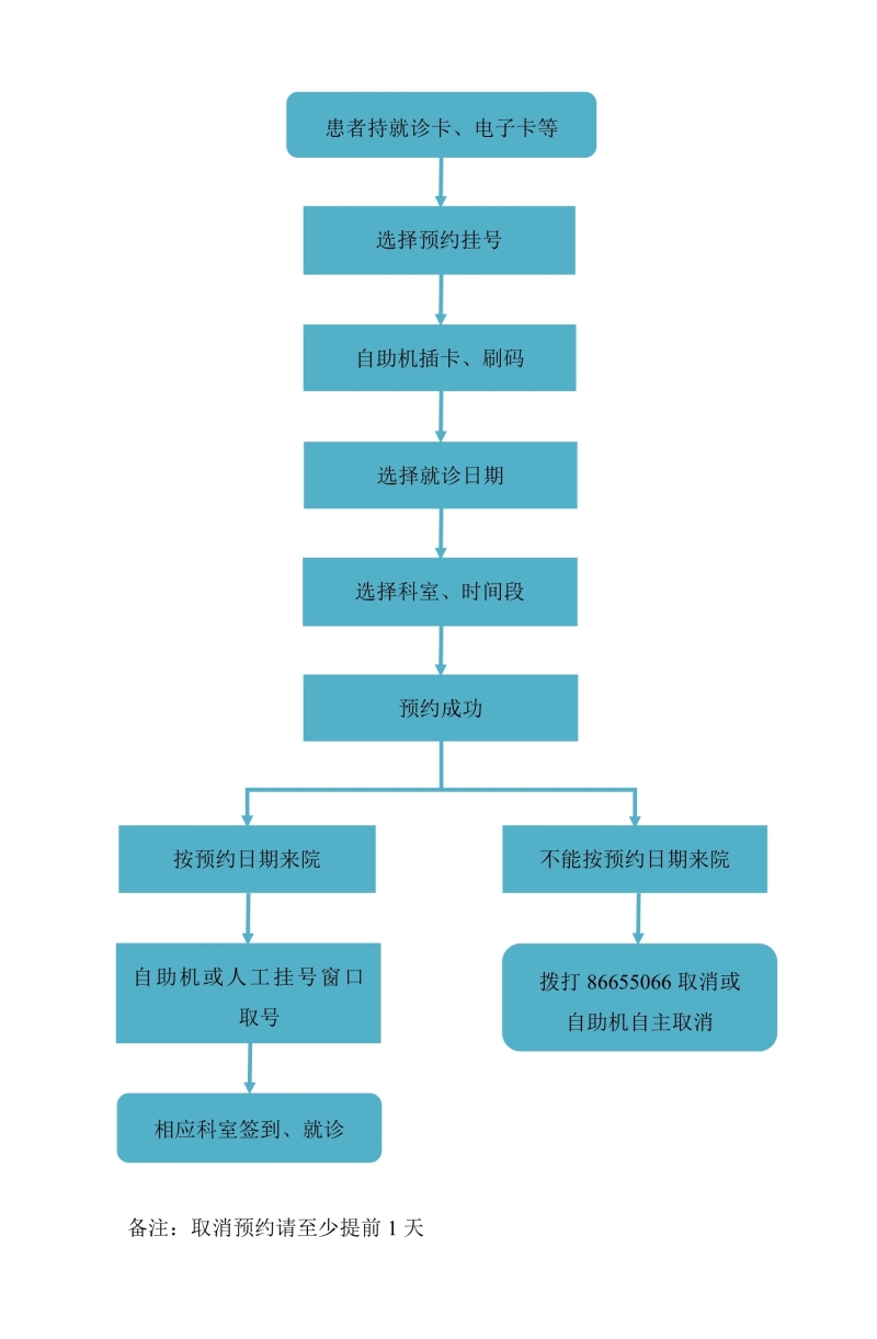
预约挂号流程
/col/col11308/index.html
就医指南
医院主体建筑分布
预约挂号流程
门诊就医流程
出入院流程
专家风采
医保政策
国际医疗部
交通路线
联系我们
门诊时间
上午:8:00-11:30
下午:13:30-17:00
预约挂号流程
首页
>>
就医指南
>>
预约挂号流程
自助机预约挂号流程
时间:2024-10-29 作者: 浏览:
Produced By 大汉网络 大汉版通发布系统